In App Feedback Overview
The In App Feedback Framework consists of research, design, and implementation guidelines for hearing directly from users within the product.

Why Collect In App Feedback?
The user is at the center of our products. Throughout the Salesforce ecosystem, we collect feedback from users in many different ways—such as research studies, surveys, and in person experiences like Dreamforce. However, collecting feedback within the app uniquely helps us to understand how end users experience technology in the moment, bringing the voice of the end user to the center of product decisions.
Start using our Design Kits
Open in Figma| Benefits | Drawbacks |
|---|---|
Reach users in the moment.Get a snapshot of user sentiment regarding a specific moment or interaction in the product rather than relying on moments of reflection in surveys or other research methods. | Captures the |
Reach users at scale.Potentially reach the entire user base, not just a subset of users who respond to surveys, attend customer events, or opt in to longer usability studies. | Potentially interruptive for users.Asking a user to give feedback while they're in the middle of a workflow could create negative sentiment and bias in the user. We want to be mindful of how we intercept the user to maintain a positive experience and collect quality feedback. |
Hear from targeted groups of users.Leverage usage data to segment the user base to hear from specific audiences. For example, you could surface an In App Feedback mechanism to users who have only been in the product for 3 months or less, or to users who frequently visit a specific page. | |
Track sentiments over time.Surfacing the same mechanism multiple times to a user over a period of time enables us to measure the impact of product and design changes on the user experience. |
Values & Goals
Trust is our #1 value. Gathering feedback is an opportunity to build trust with users by ensuring their voice is heard and valued. It's important to close the loop with users, thanking them for their feedback and prioritizing any issues surfaced in their comments. An effective feedback loop puts the customer front and center, while also reinforcing research goals, creating a positive user experience and surfacing valuable insights that can drive the business forward.

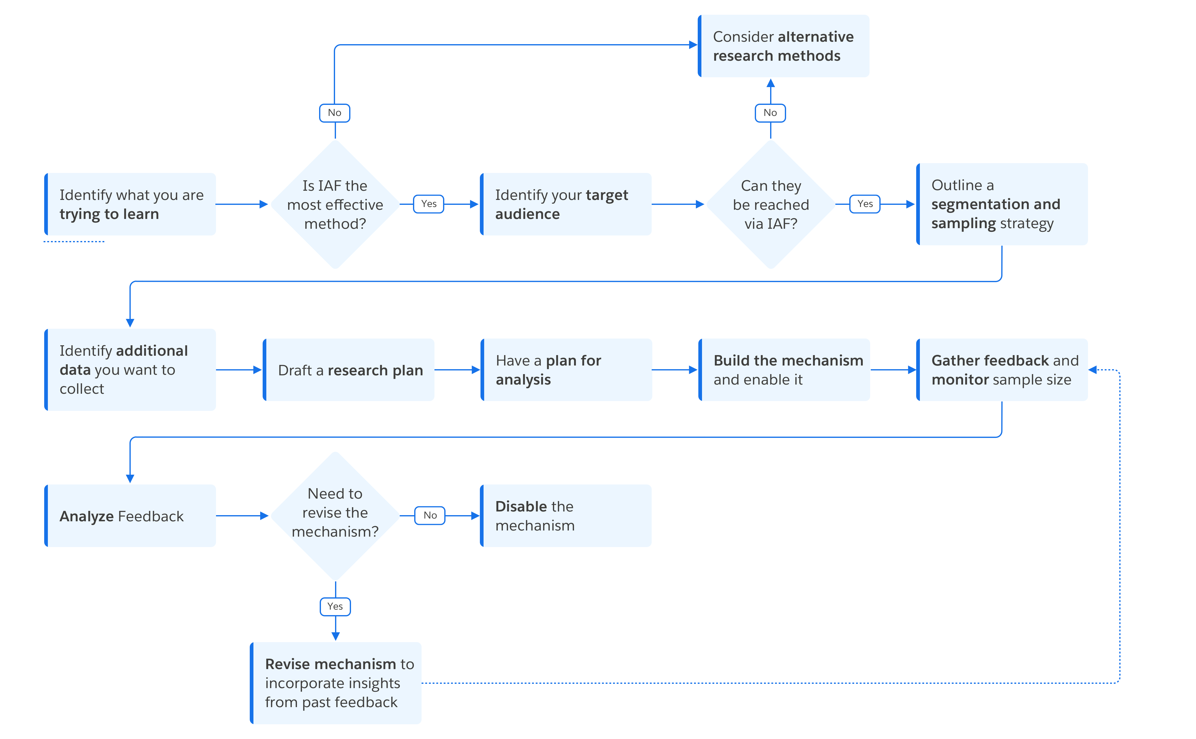
Planning the Scope of Your Project
There are a few steps to keep in mind as you embark on your journey of collecting feedback from users. While these guidelines cover design and research strategy for implementing effective feedback mechanisms, be sure to talk to your engineering partners to understand implementation strategy and technical constraints early in the process. Check out the Scenarios page to see how all the pieces fit together for an effective feedback mechanism.

Next: Scenarios